Assessment policy
Course-level assessment plays a vital role in the overall quality assurance of assessment across a program. While assessment is organized within individual courses, it is shaped by a broader context of institutional, faculty, and program-level policies. These interconnected policy layers provide a framework of visions, procedures, responsibilities, and quality standards that inform how assessment can be designed and implemented.
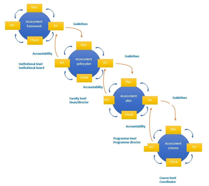
A thorough understanding of these different policy levels is essential to ensure alignment between course-level assessment and overarching guidelines for assessment on program, faculty or institution level (see Figure 1). For example, handling of plagiarism. Moreover, when information is communicated upward—through reporting or dialogue with higher organizational levels—it can serve not only to maintain accountability but also to inspire the refinement of existing policies or stimulate targeted developments in specific areas.
The following sections outline the key characteristics of assessment-related policies at each organizational level, based on the frameworks presented by Martens et al. (2023) Sluijsmans et al. (2015), and van der Veen (2016), and explore their implications for assessment practices within individual courses.

Figure 1. The Plan-Do-Check-Act cycle from institutional to course level
We will now examine each policy level in turn.
Course-level assessment policy operates at a micro level, typically documented in the course manual, an assessment scheme or matrix, and materials for individual assessment. This documentation includes information such as:
- An assessment matrix with learning objectives, test form(s), and weight distribution;
- A schedule outlining the structure of the assessments;
- A description of scoring methods and cut-off scores;
- An answer key, assessment forms/rubrics;
- Permitted aids during the test.
At the program level, the assessment policy is described in the assessment plan, which includes:
- The programs assessment vision, based on the faculty’s assessment vision;
- A visualization showing how the programs final qualifications align with the Dublin Descriptors or NLQF level;
- How the program ensures minimum quality of assessments at the level of assessment tasks, individual tests, and the overall assessment program — e.g., by using blueprints of an assessment and the four-eyes principle;
- Measures for improving assessment in the upcoming period;
- Measures the program takes to prevent fraud and plagiarism;
- The assessment program: an overview of a consciously coherent series of assessments with logical progression and variety in test formats, aligned with the educational and assessment vision.
At the faculty level, an assessment policy plan is established, including:
- Guidelines for the assessment plan and assessment program on program level, and quality standards such as reliability, validity, and transparency;
- A description of how the quality level of the bachelor’s or master’s thesis is guaranteed;
- Agreements on how consultation between educational management and the examination board is conducted;
- Organization of quality assurance within the programs;
- Professional development activities related to assessment beyond the UTQ.
At the institutional level, there is an assessment framework that includes:
- References to national legal requirements such as the WHW (Dutch Higher Education and Research Act) and NVAO frameworks, including standards 3 (assessment) and 4 (achieved final level);
- A link to current societal and political developments requiring policy choices — for example, budget cuts or the rise of GenAI;
- A shared assessment vision aligned with the institution’s educational philosophy, emphasizing key aspects. This philosophy is outlined on both the intranet and the student website. For instance, these platforms provide clarity on topics such as the use of whole numbers for grading on a 1–10 scale and the option to remediate failing grades under specific conditions.
- Overarching issues such as quality assurance of assessments and the funding of examination board members;
- Finally, the institution-wide framework encompasses policies related to the University Teaching Qualification, which includes standards for evaluating university instructors’ competence in student assessment.
References
- Martens, R., Moerkerke, P., & Metz, S. (2023). Hoofdstuk 3. In H. Berkel, R. Bax, M. Joosten, & K. van der Linden (Red.), Toetsen in het hoger onderwijs (p. 40). Boom.
- Sluijsmans, D., Joosten-ten Brinke, D., & Van Schilt-Mol, T. (2015). Kwaliteit van toetsing onder de loep: Handvatten om de kwaliteit van toetsing in het hoger onderwijs te analyseren, verbeteren en borgen.
- Veen, E. van der. (2016). How to assess students through assignments: A guide to creating assignments and rubrics in higher education.